22  P-value Discussion


Announcements etc


SETTLING IN



WRAPPING UP

Upcoming due dates:

  • TODAY: PP 8
    • If you plan to use an extension, first check how many of the 3 available extensions you have left. These are tracked at the PP Extensions on Moodle.
    • If you’ve used 3 extensions, please remember that per course policy, future late PP / homework will not be accepted for credit. I recommend handing in whatever you have completed by the due date – it’s better to get partial credit than no credit.
  • Tuesday: Project final submission & reflection (pdf, qmd, reflection)
  • Finals week: Quiz 3
    • 3:00-4:30pm section: Saturday, 12/13 from 1:30-3:30pm
    • 1:20-2:50pm section: Tuesday, 12/16 from 1:30-3:30pm





Warm-up


p-value / testing cautionary tales: review from previous activity

“Still not significant” article

  • 0.05 is not a magic number below which things are meaningful and above which they aren’t!
  • don’t try to fit a hypothesis test into our narrative. state a significance level and stick with it.


XKCD comic

  • fishing around for significance can lead to misleading conclusions. this is referred to as multiple testing.
  • the more things we test, the more likely something will appear to be “significant” just by chance (even if it’s not). this is a false positive or Type I error.


p-hacking interactive tool

  • as with part b: fishing around for significance can lead to misleading conclusions
  • as with part a: don’t try to fit a hypothesis test into our narrative


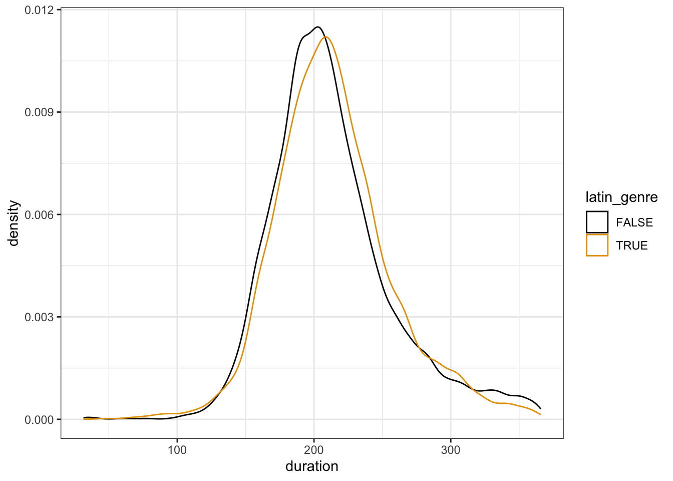
Spotify example

  • when sample size n is large, results might be statistically significant but not practically significant. that is, we might detect the existence of an effect, but the magnitude of the effect might be too small to be contextually meaningful.
  • why? standard errors decrease as n increases, and the smaller the s.e. the easier it is to detect coefficient deviations from 0.
# Load the data
spotify_big <- read.csv("https://ajohns24.github.io/data/spotify_example_big.csv") %>% 
  select(track_artist, track_name, duration_ms, latin_genre) %>% 
  mutate(duration = duration_ms / 1000)
nrow(spotify_big)
## [1] 16216

# Plot the relationship
spotify_big %>% 
  ggplot(aes(x = duration, color = latin_genre)) + 
  geom_density()


# Build the model
spotify_model_2 <- lm(duration ~ latin_genre, spotify_big)
coef(summary(spotify_model_2))
##                   Estimate Std. Error   t value   Pr(>|t|)
## (Intercept)     212.673908  0.4165491 510.56143 0.00000000
## latin_genreTRUE   1.555355  0.7435700   2.09174 0.03647731





The p-value debate

The p-value is very commonly misinterpreted and misused (usually unintentionally!). The following papers highlight a debate around the p-value: should we use them at all? and if so, what are best practices? I recommend skimming them outside of class!





EXAMPLE 1: [You name this example]

Researchers report that people who regularly eat oatmeal for breakfast are significantly happier on a 0-10 scale (p-value = 0.015).

  1. Interpret the p-value.

  2. What statistical follow-up questions should you ask before taking this result seriously?





EXAMPLE 2: Never report a p-value alone

We should never report a p-value alone! It really means nothing on its own – we need the estimated magnitude of the effect and the error associated with this estimate. A few approaches for what to report / look for:

  • CI + p-value
  • estimate + standard error + p-value
  • estimate + CI + p-value

Let’s practice. Report what you learn about the relationship between the Price ($) of a home and its Age (years). NOTE: This data is from 2006!

homes <- read_csv("https://mac-stat.github.io/data/homes.csv")
price_model <- lm(Price ~ Living.Area + Age, data = homes)
summary(price_model)
## 
## Call:
## lm(formula = Price ~ Living.Area + Age, data = homes)
## 
## Residuals:
##     Min      1Q  Median      3Q     Max 
## -267300  -40485   -8491   27303  557613 
## 
## Coefficients:
##              Estimate Std. Error t value Pr(>|t|)    
## (Intercept) 22951.791   5536.960   4.145 3.56e-05 ***
## Living.Area   111.277      2.713  41.019  < 2e-16 ***
## Age          -224.751     57.576  -3.904 9.84e-05 ***
## ---
## Signif. codes:  0 '***' 0.001 '**' 0.01 '*' 0.05 '.' 0.1 ' ' 1
## 
## Residual standard error: 68820 on 1725 degrees of freedom
## Multiple R-squared:  0.5118, Adjusted R-squared:  0.5112 
## F-statistic: 904.2 on 2 and 1725 DF,  p-value: < 2.2e-16





EXAMPLE 3 (OPTIONAL): Power

Statistical power is the probability of rejecting the null hypothesis when the alternative hypothesis is true (a “true positive”). For example, in the tests we’ve been doing, statistical power is the probability of detecting a relationship when there truly is a relationship.

Check out this interactive visualization of the factors that influence statistical power:

https://rpsychologist.com/d3/nhst/

Under “Settings”, next to the “Solve for?” text, click “Power”. You will vary the 3 different parameters (significance level, sample size, and effect size) one at a time to understand how these factors affect power. Some (OPTIONAL) context behind this interactive visualization:

  • Visualization is based on a one sample Z-test:
    This is a test for whether the true population mean equals a particular value. (e.g., true mean = 30)

  • The effect size slider is measured with a metric called Cohen’s d:

    • Cohen’s d = magnitude of effect/standard deviation of response variable
    • Here: how far is the true mean from the null value in units of SD?
    • e.g., If the null value is 30, true mean is 40, and the true population SD of the quantity is 5, the Cohen’s d effect size is (40-30)/5 = 2.
  1. What is your intuition about how changing the significance level will change power? Check your intuition with the visualization and explain why this happens.

  2. Repeat Part a for the sample size.

  3. Repeat Part a for the effect size.





Project time

  • Discuss Project Milestone 2 feedback.

  • Discuss what needs to be done for the final project submission.

    • Everyone should have a hand in every aspect of the project (eg: planning the analysis, writing code, writing up the report, etc). But it would be helpful to divvy up who will write the first draft of each section in the report.
    • Everyone is expected to review and provide feedback on the entire report + qmd code file.
      • Pro tip: use the provided rubric in your editing and feedback process!





Solutions

EXAMPLE 1: Never trust a p-value alone

  1. There’s only a 1.5% chance that the researchers would’ve observed such a difference in happiness among their sample of people who do and don’t eat oatmeal IF in fact happiness levels truly don’t differ between these 2 groups.

  2. .

    • What’s the magnitude of observed difference? 2 points? 0.001 points?
    • Relatedly, were there a lot of people in the sample? Could the results be statistically but not practically significant?
    • Did they control for potential confounders (e.g. age, income, etc)?



EXAMPLE 2: Never report a p-value alone

homes <- read_csv("https://mac-stat.github.io/data/homes.csv")
price_model <- lm(Price ~ Living.Area + Age, data = homes)
summary(price_model)
## 
## Call:
## lm(formula = Price ~ Living.Area + Age, data = homes)
## 
## Residuals:
##     Min      1Q  Median      3Q     Max 
## -267300  -40485   -8491   27303  557613 
## 
## Coefficients:
##              Estimate Std. Error t value Pr(>|t|)    
## (Intercept) 22951.791   5536.960   4.145 3.56e-05 ***
## Living.Area   111.277      2.713  41.019  < 2e-16 ***
## Age          -224.751     57.576  -3.904 9.84e-05 ***
## ---
## Signif. codes:  0 '***' 0.001 '**' 0.01 '*' 0.05 '.' 0.1 ' ' 1
## 
## Residual standard error: 68820 on 1725 degrees of freedom
## Multiple R-squared:  0.5118, Adjusted R-squared:  0.5112 
## F-statistic: 904.2 on 2 and 1725 DF,  p-value: < 2.2e-16

We have evidence of a significant association between home price and age when controlling for size (p-value = 9.84e-05). Specifically, when controlling for size, we’re 95% confident that the expected home price decreases by somewhere between $110 and $340 for each 1-year increase in age.

# CI for Age coef
-224.751 - 2*57.576
## [1] -339.903
-224.751 + 2*57.576
## [1] -109.599